微流控系統對樣本中病毒的快速捕獲/識別
大家好!為大家介紹一篇 2020 年發表在PNAS的文章,題目為 “A rapid and label-free platform for virus capture and identification from clinical samples” 。文章由The Pennsylvania State University的Mauricio Terrones課題組和New York University的Elodie Ghedin課題組合作完成。文章介紹了一種含有碳納米管陣列的微流控芯片,根據尺寸的物理參數,在3分鐘內實現樣品中病毒分離,并對其進行快速分析、鑒定,準確率可以達到90%。該平臺不僅可以進行快速病毒樣本分析,富集后的病毒樣品還可以回收并進行下游分析。Mauricio Terrones課題組的研究方向是多維度碳納米材料的開發應用,及納米器件的設計開發,課題組網頁是https://sites.psu.edu/terronesresearch/;Elodie Ghedin課題組的研究方向是利用基因組學、分子病毒學和計算生物學的工具定義人類寄生蟲和其他病原體的基因組特征,課題組網頁是https://wp.nyu.edu/ghedinlab/。

[背景]
病毒種類多樣且進化速度迅速,目前有上百萬種未知病毒具有潛在的傳染人類的風險。因此迅速查找并確認病毒種類成為控制傳染病以及傳染病學中重要的一環。在傳播的早期,發現和純化相應病毒是控制傳染的第一步。現有技術的突破主要是通過新一代的快速測序技術等基因工具來對分離或者培養后的病毒進行檢測,用以確定病毒種類。然而漫長的培養不僅引入病毒變異的可能,也浪費了寶貴的時間,對于病毒進行快速有效的監控具有一定挑戰性。
[VIRRION 平臺]
作者開發了一套完整的高通量樣本制備平臺,結合碳納米材料、微流控芯片及快速拉曼光譜儀,用于快速進行多種病毒的富集和無標簽化檢測。該平臺命名為VIRRION(virus capture with rapid Raman spectroscopy detection and identification)。相比于之前他們的工作中1 mL/h的通量(見引用鏈接),VIRRION體系具有更高的通量,以滿足臨床樣本的需求。

圖1 VIRRION平臺內部具有精準可控的碳納米管陣列結構,用于通過尺寸捕獲樣品中的病毒。毫米級的芯片通道可以保證在處理樣品時具有足夠的通量
VIRRION平臺的設計采用微米、納米兩個尺度上的富集方法。首先,利用魚骨型陣列構建微米尺度的湍流系統,實現微通道內高效的液體混合效率;其次,以可控的氮摻雜碳納米管陣列參雜金納米粒子實現魚骨型通道的組裝,在病毒尺度上實現不同病毒顆粒的富集及無標記拉曼檢測(摻雜金納米粒子,以增強拉曼信號);利用鐵催化劑對碳納米管生長過程的影響,實現不同間隙的碳納米管的組裝(間隙尺寸從22 ± 5 到 720 ± 64 nm可控)。

圖 2 壓印的方法制作VIRRION及不同內部間隙的碳納米管陣列
[結果驗證]
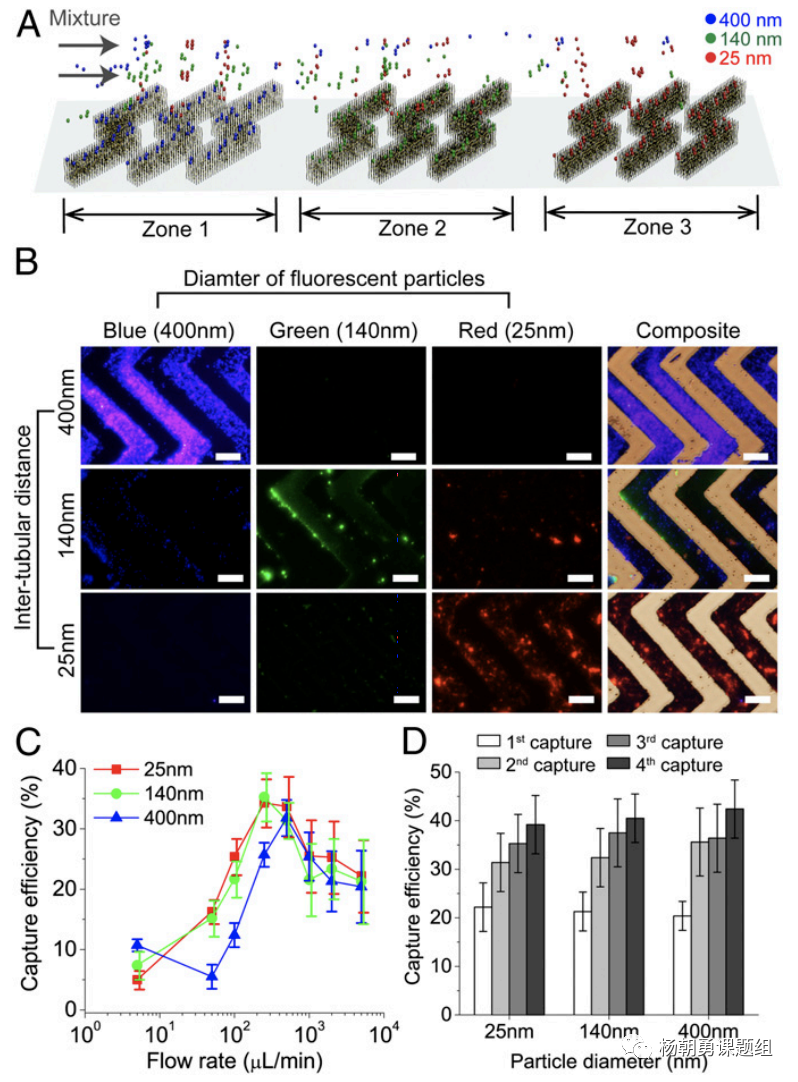
1、捕獲驗證作者首先使用不同尺寸的熒光納米粒子驗證平臺對納米粒子的捕獲效率。在設置的三個捕獲區域內,作者分別對400,140,25 nm的微粒進行捕獲。在500 uL/min的流速下,可以達到34.3 ± 4.5 %的捕獲效率。而在模擬手推注射器4 mL/min的流速下,該平臺依舊有22 %的捕獲效率。由于樣品排出后可以回收,將回收樣品再次注入平臺內,可以使得回收效率進一步提高。在經過四次重新注入的情況下,納米粒子的捕獲效率可以達到40%。這些表明了該平臺在不同流速下,對不同尺寸的納米粒子可以很好的進行分離和捕獲。

圖3 不同納米熒光粒子在芯片內被捕獲。納米粒子按照其尺寸,在相對應的區域所捕獲,從而達到分離不同尺寸納米粒子的作用
2、鑒定平臺及活性分析
作者為了驗證該平臺對病毒的鑒定能力,使用3種病毒建立了拉曼光譜數據庫,每種病毒采樣100個點作為指紋庫。每種病毒在102/mL的濃度下可以實現很好的區分。102/mL的檢測靈敏度,接近RT-PCR。作者結合主成分分析方法(principal-component analysis, PCA)及交叉學習的機器算法實現了病毒的聚類分析,準確度達到72%。作者通過對兩種禽流感病毒在富集前后的測序分析,結果顯示VIRRION平臺可以完整的保留病毒的基因組學信息。并且,通過富集,大大提高到了數據中病毒的含量,降低了宿主信息,進一步提高病毒鑒定的分辨率。

圖4 三種病毒建立拉曼數據庫及病毒聚類分析
3、臨床樣本分析
作者使用臨床中的鼻拭子進行三種不同病毒的捕獲與識別,通過對芯片不同位置進行電鏡觀察,可以看到三種病毒都可以很好的在相應區域被捕獲到。使用拉曼光譜對不同病毒進行鑒定,可以清楚地區分三種病毒。使用機器學習的算法,實現了93 %的病毒識別。通過測序分析,三種病毒在測序數據中富集近10倍,并且病毒的基因覆蓋率得到大幅的提升。相比于傳統方法,該平臺可以在3分鐘內實現臨床樣本的病毒捕獲和識別。

圖5 臨床樣品中三種病毒的鑒定
[總結]
文章研究思路清晰,數據翔實,實際樣品驗證完善。該文章沿用該組所擅長的碳納米管陣列,結合微流控技術,將其應用在病毒檢測這一熱門領域,加之一些機器學習的內容,使得文章比較豐滿。內容具有一定開拓性和創新性。該文章沒有涉及如何解決病毒的釋放問題,只能通過整體回收的方法對富集的病毒基因組回收。這使得其分析結果只是一個整體性的分析。如果解決了這個問題,我們認為還可以進一步充分發揮可控的孔間隙所帶來的分區優勢。病毒的富集和鑒定是傳染病研究領域的重要突破口,微流控技術的高通量、自動化等優勢,將給病毒分析領域帶來全新的應用分析,我們期待更多的新技術被開發用于傳染病領域的檢測。
撰稿人:Lxer and Jienan Shen (李星銳,沈杰男)
編輯:面面
原文鏈接:
https://www.pnas.org/content/117/2/895.short
部分參考文獻:
1. Y.-T. Yeh et al., Tunable and label-free virus enrichment for ultrasensitive virus detection using carbon nanotube arrays. Sci. Adv. 2, e1601026 (2016)
免責聲明:文章來源:楊朝勇課題組(微信公眾號) 以傳播知識、有益學習和研究為宗旨。 轉載僅供參考學習及傳遞有用信息,版權歸原作者所有,如侵犯權益,請聯系刪除。
- 上一條用微反應器制備金屬催化劑
- 下一條等離子清洗機的幾種頻率區別與運用
