2023年中國微流控芯片發展歷程、產業鏈結構及市場競爭現狀分析
微流控芯片就是將生物和化學領域所涉及的基本操作單位集成在一塊幾平方厘米的芯片上,由各種儲液池和相互連接的微通道網絡組成,很大程度縮短樣本處理時間,并通過精密控制液體流動,實現試劑耗材的最大利用效率,把整個化驗室的功能,包括采樣、稀釋、加試劑、反應、分離、檢測等集成在微芯片上,且可以多次使用。
2023年國內微流控芯片行業競爭格局及市場規模前景預測
微流控芯片的概念,最早可以追溯至1990年,瑞士的Manz和Widmer進行了電泳分離,開啟了微流控芯片的發展道路。此后的幾年,國外多家公司的研發對于微流控芯片技術逐漸成熟做出了很大貢獻。
微流控芯片的發展歷程
微流控芯片上游原材料有硅材料、玻璃、有機高分子聚合物材料和紙質芯片材料等等;中游為微流控芯片設計制造行業;下游目前主要應用于體外診斷領域,且在食品和商品檢驗、環境監測、刑事科學、軍事科學和航天科學等重要領域應用前景良好。
微流控芯片產業鏈結構
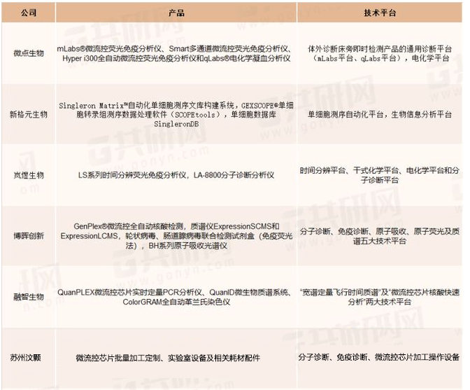
隨著國內生物技術的進一步發展,微流控的應用場景也會不斷擴展,未來微流控芯片批量生產的需求提高后,先占據上游的微流控芯片研發企業就占據了先發優勢。國內具有代表性的幾家企業有微點生物、新歌元生物、嵐煜生物、博暉創新、融智生物和蘇州汶顥。
國內微流控代表企業
2021年我國微流控芯片產量約662萬個,需求量1750萬個。近幾年我國微流控芯片行業供需情況如下圖所示:
2016-2022年中國微流控芯片市場供需現狀及預測
未來一段時間內,由于國內微流控芯片下游行業,如體外診斷、藥物釋放、生物制藥等領域的快速發展,將會拉動我國微流控芯片行業的市場需求,刺激國產微流控芯片技術的不斷進步。
2016-2022年中國微流控芯片市場規模現狀及預測
微流控芯片在基因檢測領域的應用,極大提高了基因檢測的靈敏度和效率,但微流控芯片的制造材料、制造方法和驅動方式仍是當今研究的重點和難點。
免責聲明:文章來源網絡 以傳播知識、有益學習和研究為宗旨。 轉載僅供參考學習及傳遞有用信息,版權歸原作者所有,如侵犯權益,請聯系刪除。
標簽:   微流控芯片
